

官方咨询热线: 400-9988-666
News
400-9988-666
2026-01-13 14:09:16 文章来源:北京冠领律师事务所阅读:616 字体: [ 大 中 小]
在一线城市打拼的年轻人,大多怀揣着购房定居的梦想,陈女士亦不例外。幸运的是,经过多年拼搏,她于2015年倾尽积蓄,在广州购置了一处安身之所。可她未曾料到,这个给予她无限安全感的家,会在9年后因他人的纠纷被查封。

时间回到2015年,陈女士与广州某开发商签订商品房预售合同,购得一处房产。她很快付清全部购房款并入住,但由于种种原因,房屋仅办理了网签手续,产权证始终未登记至她名下。当时的陈女士觉得这并不影响居住使用,便未在意,却因此埋下了隐患。
2024年11月,陈女士平静的生活被打破。因开发商与某建筑公司存在经济纠纷,法院应建筑公司申请,查封了开发商名下的不动产,其中就包括陈女士购买的房屋。陈女士这才意识到,自己的家在法律上仍属于负债的开发商,甚至可能被强制拍卖以清偿债务。
陈女士为此向法院提出执行异议,却被裁定驳回。理由是房屋登记在开发商名下,且开发商曾两次书面通知陈女士办证,她存在“怠于履行义务”的过错。眼看房屋即将被拍卖,陈女士焦急万分,遂求助到北京冠领(广州)律师事务所,律师欧超杰受律所指派代理此案。
冠领律师将案件焦点锁定于:陈女士对案涉房屋享有的权利,是否足以排除开发商债权人的强制执行。通过收集、梳理案件材料,律师构建起清晰的权利主张路径:首先,证明合同合法有效。案涉合同系双方真实意思表示,陈女士早已付清全款,有转账记录、收据为证。其次,证明陈女士实际占有使用房屋。自收房后,她一直居住在该房屋,缴纳水电费等各项费用,对房屋的管理支配事实毋庸置疑。最后,证明未过户“非因自身原因”。案涉房屋已办理买卖合同网签备案,这一法定公示手段本就具有保障买家权益的效力,买家基于对备案系统的信赖未立即办证,不能简单认定为“自身过错”。基于以上思路,冠领律师代理陈女士对建筑公司提起执行异议之诉,并将开发商列为第三人。

庭审中,建筑公司坚持认为,陈女士收到通知却未办证,导致房屋产权未转移,风险应自行承担,其权利不能对抗申请执行人。
冠领律师则表明,陈女士与开发商签订的合同合法有效,房款已全额支付,且在查封前已实际占有房屋,未办理过户登记并非其自身原因,符合排除强制执行的法定条件。
律师进一步强调,《最高人民法院关于审理执行异议之诉案件适用法律问题的解释》明确将“已办理买卖合同网签备案”列举为认定“非因自身原因”的情形,这是立法对商品房交易中买受人普遍状态的认可。网签备案是国家对预售合同的管理手段,核心目的之一便是保护买受人、防止一房二卖。陈女士完成网签,已尽到普通购房者的审慎义务。若将开发商通知后未及时办证的轻微瑕疵,上升为导致陈女士丧失物权期待权、需承担房屋被执行的风险,于法无据,于理不公。
为了一劳永逸,律师除要求排除执行外,还请求开发商履行协助过户义务,避免“赢了执行,输了过户”的尴尬局面。开发商当庭表示同意。
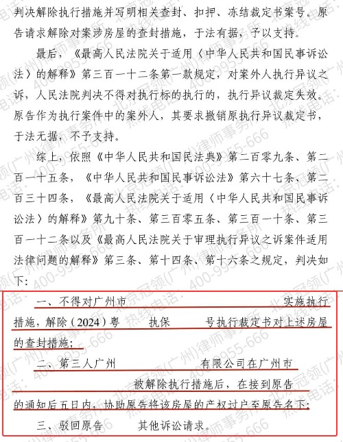
2025年12月,法院支持了冠领律师的观点,判决不得对案涉房屋实施执行措施,解除查封,并责令开发商限期协助将房屋产权过户至陈女士名下。
这份胜诉判决,让陈女士的安身之所解除了易主危机,持续10年悬而未决的产权归属问题终于尘埃落定。这起案件也提醒大家,房屋所有权通常以登记为准,购房后及时办理产权登记,将财产权益牢牢掌握在自己手中,能有效规避诸多潜在风险。



撰稿人:郭滢
审稿人:董振杰
文章类型:原创B