

官方咨询热线: 400-9988-666
News
400-9988-666
2025-12-23 10:41:20 文章来源:北京冠领律师事务所阅读:710 字体: [ 大 中 小]
2014年夏天,北京门头沟区民政局里,穆西婷和杨明洋手捧着结婚证,对着镜头露出笑容,开始了憧憬的婚姻生活。婚后第五年,随着女儿出生,家庭重心逐渐转移。穆西婷在妇联的工作需要经常加班处理群众事务,杨明洋作为公安民警执勤时间不固定,两人在女儿教育问题上开始产生分歧。

2021年的一个冬夜,因为女儿的教育问题,两人再次产生争执,穆西婷在客厅沙发上坐到凌晨。类似的场景在随后几年反复上演,2025年初春,当她带着女儿的生活照和房产资料走进北京冠领律师事务所时,语气平静但坚定地表示要结束这段婚姻,律师焦培艳、秦佳受律所指派代理本案。
冠领律师接手案件后发现,这对夫妻的矛盾焦点看似是教育理念冲突,实质是长期缺乏有效沟通。杨明洋作为公安民警工作繁忙,穆西婷作为基层妇联干部经常加班,两人对女儿的教育投入方式产生严重分歧。棘手的是,夫妻名下有共同房产、车辆及贷款,需要专业方案平衡各方权益。
基于案件情况,冠领律师团队制定了“子女利益优先、财产公平分割”的策略。随后,律师指导穆西婷系统收集了2021年至2024年家庭支出明细,详细列出了女儿的学费、医疗费和各种课外活动开支。这些数据成为后续抚养费谈判的重要基础。
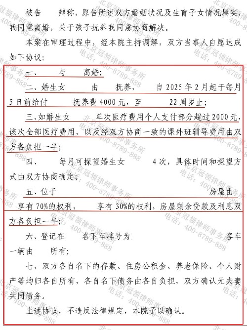
在冠领律师代理穆西婷提起离婚诉讼后,法院组织了双方的调解。首次调解中,双方就抚养权与房产份额产生争执。杨明洋要求获得女儿抚养权,冠领律师晓之以理,动之以情,深刻阐述了女儿跟随母亲生活更有利于其成长,并且根据统计数据核算抚养费,达成了双方认可的每月4000元抚养费。同时冠领律师也考虑父亲的探望权,确定了每月4次的方案,既保障了父女亲情的维系,又维护了孩子生活的规律性。

房产分割是谈判的核心焦点。第一次协商时,杨明洋方坚持五五分割,理由是双方都有稳定工作且共同还贷。冠领律师则指出三个方面:穆西婷作为主要照顾孩子的一方,长期承担更多家庭责任;房产还贷记录显示穆西婷还款比例更高;女方需要为孩子提供稳定居住环境。这三个维度促使对方接受了70%份额的分配方案。
除此之外,冠领律师还考虑到孩子日后的医疗与教育保障,提议在协议中加入相关条款:单次医疗费用超过2000元部分由双方平摊,课外班费用经协商后共同承担。这一设计既保障了孩子的发展需求,又避免了未来可能产生的纠纷。
在经过多轮磋商后,2025年1月15日,双方达成协议,法院作出《民事调解书》确认,载明双方离婚,婚生女由穆西婷抚养,杨明洋每月给付抚养费4000元,每月可探望4次。夫妻共同房产穆西婷享有70%份额,杨明洋享有30%,贷款及利息双方各负担一半。同时协议决定,孩子医疗费用超过2000元的以及课外班辅导费用双方各负担一半,这一前瞻性安排体现了法律的人性化关怀。
婚姻关系的结束不是责任的终结,而是新型合作关系的开始。本案中,法律不仅完成了财产分割的技术任务,更构建了离异后共同抚养孩子的制度通道。通过律师的协调,原本对立的双方找到了平衡点,让父母之爱在法律框架下得以延续。(文中除代理律师外,当事人名字均为化名)



撰稿人:霍雨菲
审稿人:董振杰
文章类型:原创B